Table of contents
- Freight market changes behind improving rates
- Why many carriers left the market
- Smart dispatcher playbook for rate optimization and quality vs quantity of loads
- Build a minimum rate that protects the week
- Grade every offer with a quality vs quantity of loads score
- Control your lane plan like a dispatcher, not like a gambler
- Negotiate the terms that control time and liability
- Tighten the workflow for paperwork and billing
- Move fast on re-booking and route changes
- Use data, but don’t let data replace judgment
- Compliance and liability freight market changes around the non-domiciled CDL crackdown
- Winter execution that keeps rate optimization real
- Frequently Asked Questions
If you’re still operating like it’s 2023—taking the first load that pops up and hoping the next one saves the week—you’ll miss the upside when rates finally start improving. The dispatchers who are winning right now are treating freight market changes like a game of inches. They watch small indicators. They protect the week. And they build a system that turns uncertainty into repeatable rate optimization.
In 2025, pricing signals improved in short waves, not in a straight line. DAT Freight & Analytics reported that May 2025 spot van and reefer benchmark rates rose modestly even with relatively steady volumes, and later reported that October 2025 truckload volumes declined for the fourth consecutive month. That mixed pattern is exactly why smart dispatchers lean on rate optimization and on quality vs quantity of loads instead of chasing “busy” miles.
Smart dispatchers also treat why many carriers left the market as a warning, not just a headline. In 2025, Reuters described an industry trying to recover while facing tariff-driven volatility and weakening demand signals. If you don’t learn why many carriers left the market, you can repeat the same mistakes the moment freight market changes show a short-term spike.
The biggest “non-rate” shift in 2025 was compliance-driven. Federal and state scrutiny around non-domiciled CDLs, California license cancellations, broker screening tools, and insurer underwriting behavior have started affecting who can book freight and at what price. These are freight market changes because they change usable capacity, lane by lane, and they change the risk profile carriers must manage.
This report lays out what smart dispatchers are doing differently as rates start improving: stronger rate optimization habits, a disciplined approach to quality vs quantity of loads, and a compliance-first mindset that protects freight access. It iseät is written from the perspective of Dispatch Republic—a U.S.-based truck dispatch company that books loads daily, negotiates terms, handles check calls, and fights for detention pay when delays happen.
Freight market changes behind improving rates
When drivers ask us, “Are rates really improving?” we answer with a question: “In which lane, in which week?” That’s not dodging. That’s how real freight market changes behave.
Pricing and volume were telling different stories
One reason freight market changes felt confusing in 2025 is that volume and pricing didn’t always move together.
In May 2025, DAT’s benchmark data showed spot van and reefer rates increased modestly—spot van at $1.99 per mile and spot reefer at $2.36 per mile—while overall conditions were described as relatively steady. That kind of data is exactly what rate optimization is built for: small signals that tell you when to hold your minimums and when to push for better terms.
Later in 2025, DAT reported that truckload volumes declined for the fourth consecutive month in October. A lot of carriers heard “volumes down” and assumed rate optimization was impossible. But here’s the dispatcher truth: freight market changes can start when capacity drops faster than demand, even if demand is flat.
Other indicators pointed to that “capacity first” shift. The Cass Information Systems Truckload Linehaul Index rose 1.1% month over month in October 2025 and showed a 3.0% year-over-year increase, after a 1.7% increase in September. Numbers like that don’t guarantee your lane is hot. But they do tell you that pricing pressure can firm even when headlines are mixed—meaning quality vs quantity of loads becomes more important than raw volume.
In practice, combining strong power-only truck dispatch services with robust logistics dispatch services allows carriers of any size to handle complex routing demands more efficiently.
Capacity tightening is the quiet driver of better spot outcomes
A core freight market changes story is capacity becoming less usable. The industry doesn’t need a nationwide “driver shortage” to tighten. It only needs enough friction—weather, compliance pauses, carrier exits—to reduce how many loads each truck can run.
One practical capacity signal is the load-to-truck ratio. In its December 2025 freight market update, C.H. Robinson cited DAT data showing a dry-van load-to-truck ratio spiked to 9.9-to-1 the week ending December 6, 2025. When you see freight market changes like that, the dispatcher job is to translate the signal into action: protect your lane plan, raise your minimums, and put quality vs quantity of loads back at the center. When a ratio jumps like that, spot market rates usually react first, and the trucks with a lane plan can capture the upside without chaos.
U.S. Bank’s Freight Payment Index for Q4 2025 showed a similar story from the shipper side: shipments rose 1.5% quarter over quarter while shipper spending rose 4.6%. When spending climbs faster than shipments, it’s often a sign of capacity pressure and service risk—conditions where rate optimization can improve for prepared carriers. That matters if you live on spot market rates, because a small tightening can raise offers quickly—but only if you insist on terms and run rate optimization.
The labor baseline matters, but it’s not the only lever
The U.S. truckload market is huge, and that scale explains why even “small” rule changes can feel big. The U.S. Bureau of Labor Statistics notes heavy and tractor-trailer truck driving is a large occupation with projected openings each year driven heavily by replacement needs (retirements and exits). That replacement dynamic ties directly into why many carriers left the market: when exits rise, the industry does not instantly refill capacity with equally experienced operators.
For owner-operators and small fleets, the practical takeaway is this: you can’t control freight market changes, but you can control how you react. You do that through rate optimization and through choosing quality vs quantity of loads like a business decision, not a mood.
A quick timeline of the 2025 freight market changes we track from dispatch
Dispatchers don’t need perfect forecasts. We need a clear sequence of events so we don’t confuse a temporary spike with a real turn. The timeline below captures the key 2025 freight market changes that showed up in the data, in compliance, and in lane behavior:
2025 Signals Dispatchers Watched
This timeline is based on reporting and data from Reuters, DAT, FMCSA, C.H. Robinson, and California DMV.
Why many carriers left the market
The phrase why many carriers left the market shows up everywhere—in broker calls, driver chats, and insurance renewals. But it’s often explained in oversimplified ways. From a dispatch perspective, why many carriers left the market is a stack of problems that hit at the same time.
The downturn lasted long enough to drain the cushion
If a downturn lasts a month or two, lots of carriers can survive. If it lasts years, it breaks businesses.
Reuters described 2025 as a year where trucking was trying to recover while facing tariff-related uncertainty and weakening demand signals, especially in manufacturing and imports. That matters because long downcycles turn small mistakes into big losses. That is why many carriers left the market.
Temporary spikes created false confidence
In March 2025, Reuters reported cross-border trucking rates surged ahead of tariff deadlines, citing DAT data and describing a short-term spike. Spikes are real—but they can also be traps.
Here’s how the trap works. A carrier sees freight market changes in a hot two-week window and assumes it’s the new normal. They add a payment. They add a driver. They upgrade a trailer. Then the spike fades, but the overhead stays. That pattern is part of why many carriers left the market.
Smart dispatchers treat spikes as tactical opportunities, not strategic truths. Rate optimization in a spike means collecting extra profit and reducing risk. It does not mean permanently raising your cost structure. Smart dispatchers treat spot market rates as a signal, not a promise. Spot market rates can spike for a week and then cool again.
Insurance became a make-or-break line item
Insurance has always been expensive in trucking. But 2025 added an extra layer: compliance-based underwriting pressure. If an insurer believes you have higher liability exposure—because of weak driver files, unclear licensing, or inconsistent vetting—they can price you out or refuse coverage.
This matters for everyone, but it hits owner-operators hard because you don’t have a corporate risk team. It also ties directly to why many carriers left the market: some carriers could not renew at a sustainable premium, and their rate optimization wasn’t strong enough to offset it.
Unpaid time destroyed net profit
Most drivers understand fuel cost. Fewer truly understand the cost of time.
Detention pay is supposed to cover waiting. But detention pay is not automatic. It has to be negotiated, documented, and collected. When a driver loses five hours at a dock and doesn’t get detention pay, they lose the next load, burn HOS, and often end up parked in a bad location.
This is a major reason why many carriers left the market. They didn’t fail because they had zero freight. They failed because the freight they hauled produced low profit per day after you count waiting time.
This is exactly why smart dispatchers push quality vs quantity of loads. In a weak market, quantity can keep you moving, but quantity without rate optimization is a fast path to burnout. In a strengthening market, quality vs quantity of loads is the difference between rebuilding margins and staying stuck.
Gross revenue was confused with profitability
During the worst periods, some carriers chased “more loads” to keep the wheels turning. Quantity feels safer. But quantity without rate optimization often means you haul cheap freight that steals your hours.
When you understand why many carriers left the market, you see a common mistake: they optimized for gross revenue, not net income. They did not filter freight market changes through profitability. And they did not treat quality vs quantity of loads as a deliberate strategy.
Smart dispatcher playbook for rate optimization and quality vs quantity of loads
When rates start improving, the market rewards carriers who are ready. Smart dispatchers are doing the same core job—booking freight—but they are doing it differently. They run a system designed for freight market changes and built on the lessons of why many carriers left the market.
Smart dispatching is built on four pillars: rate optimization, lane discipline, paperwork discipline, and risk control. Each pillar supports quality vs quantity of loads. Each pillar is something a good truck dispatch service can execute daily.
Many operators initially handle everything themselves—from load boards to negotiations—but this approach becomes hard to maintain. Eventually, some shift toward a partner offering box truck freight dispatch or comprehensive support like box truck dispatch services simply to streamline daily decisions.
Build a minimum rate that protects the week
Real rate optimization starts with a minimum that actually means something. A real minimum is not “$2.20 sounds fine.” A real minimum is built from:
- Your true cost per mile.
- Your true cost per day.
- Your HOS reality.
- Your home-time needs.
- Your equipment risk (older truck vs newer).
Rate optimization is about protecting net.
One major reason why many carriers left the market is that they used a fake minimum. They kept accepting loads below it “just this once,” and “just this once” became their whole business.
A dispatcher habit that works: set a minimum based on the worst part of your week, not the best part. If you know you will face one day of delays, price it in. That is rate optimization that survives freight market changes.
Grade every offer with a quality vs quantity of loads score
Quality vs quantity of loads is where dispatchers create profit. In a tightening market, the best loads disappear fast, so you need a fast score.
A quality vs quantity of loads score focuses on time, not just miles:
- How long will pickup realistically take?
- How likely is a late unload?
- Is detention pay in writing, with clear start time?
- Can the driver park safely near the receiver?
- How strong is reload demand at destination?
- Does the broker pay cleanly and communicate?
That score is rate optimization because it prevents “good-looking” loads from killing your week.
The bigger point: quality vs quantity of loads gets easier when capacity tightens. When freight market changes are real, bad freight sits. When bad freight sits, brokers improve it or it doesn’t move. That’s why bad freight disappears first, and why smart carriers feel improvement earlier.
Control your lane plan like a dispatcher, not like a gambler
Lane planning is where smart dispatchers separate from average dispatchers.
A dispatcher who is serious about rate optimization does not book a load without an exit plan. The exit plan can be:
- A known reload market.
- A second load pre-negotiated.
- A broker relationship that can fill the trailer at the destination.
- A short reposition into a stronger outbound region.
This is another reason why many carriers left the market: they chased a high rate into a weak region and then paid for it with deadhead and downtime.
Quality vs quantity of loads is the filter here. A high rate into a dead market often loses to a slightly lower rate into a hot market. That is rate optimization in the real world.
Negotiate the terms that control time and liability
Smart dispatchers negotiate details beyond price:
- Appointment window flexibility.
- Detention pay and layover terms.
- TONU terms.
- Accessorial policies (lumpers, trailer washouts, etc.).
- Weather reschedule language.
Those terms matter more during freight market changes because volatility is higher. You can’t control the market, but you can control your agreement. That is rate optimization.
This is also where a truck dispatch service adds value fast. Drivers shouldn’t spend their rest time negotiating. A truck dispatch service can negotiate, document, and follow up—turning detention pay from a theory into money.
Tighten the workflow for paperwork and billing
Paperwork is boring, but paperwork is a powerful form of rate optimization. If your business depends on spot market rates, you need a faster paperwork process, because cash flow delays force you into bad decisions.
Late paperwork delays invoices. Late invoices delay cash flow. Weak cash flow forces drivers to accept worse loads. That cycle is one reason why many carriers left the market.
A truck dispatch service supports carriers by enforcing a simple workflow:
- Driver sends BOL/POD quickly after delivery.
- Dispatch verifies readability and completeness.
- Dispatch invoices same day when possible.
- Disputes handled before the next load, not after.
This supports quality vs quantity of loads because it reduces “cash desperation” that pushes carriers into cheap freight.
Move fast on re-booking and route changes
When rates start improving, everyone fights for the same good loads. Speed matters. In a tightening week, spot market rates reward speed: the best loads disappear fast, and delay costs money.
A truck dispatch service provides speed in two ways:
- Re-booking loads when plans fall apart.
- Adjusting routes and ETAs quickly when weather, delays, or closures hit.
If a receiver pushes your appointment 24 hours, a dispatcher should be working immediately to recover revenue—through detention pay, layover pay, or re-booking when possible. That is rate optimization. It is also a direct response to why many carriers left the market: they could not recover after one or two bad days.
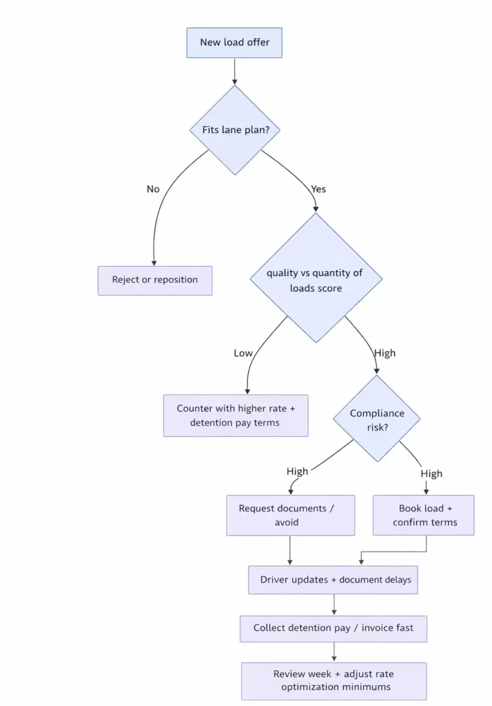
Here is a simple workflow diagram you can use for team training. It shows how smart dispatchers handle rate optimization while staying focused on quality vs quantity of loads:

This flow reflects freight market changes and the lessons of why many carriers left the market: measure time, control risk, and protect cash flow.
Use data, but don’t let data replace judgment
Rate optimization is not only numbers. It’s judgment.
You can have the best rate per mile and still lose money if the receiver takes eight hours to unload. This is why quality vs quantity of loads must stay central. A dispatcher who only chases the highest rate is not doing rate optimization. They are gambling.
Finally, remember the human side. Drivers need rest. Drivers need safe parking. Drivers need predictable home time when possible. If you burn drivers out, you lose capacity. That’s another way freight market changes happen—capacity disappears because drivers quit. That’s also why many carriers left the market.
Compliance and liability freight market changes around the non-domiciled CDL crackdown
Some freight market changes start on the load board. Others start in driver licensing, audits, and liability thinking.
In 2025, the non-domiciled CDL crackdown became one of the most important freight market changes drivers didn’t see coming. It affects capacity, broker access, and insurance underwriting—three things that directly impact rate optimization and the ability to choose quality vs quantity of loads.
Federal rules and audits created operational uncertainty
In September 2025, Reuters reported the U.S. Department of Transportation issued an emergency regulation to drastically restrict commercial driver licenses to non-U.S. citizens and require an employment-based visa plus a mandatory immigration status check. Around the same period, Federal Motor Carrier Safety Administration announced emergency action to restrict eligibility for non-domiciled CDLs and tied it to a nationwide audit.
FMCSA’s interim final rule explains its intent: to significantly limit state authority to issue and renew non-domiciled CLPs and CDLs to foreign-domiciled individuals. The rule’s status has been legally contested; FMCSA posted that the U.S. Court of Appeals for the District of Columbia Circuit issued an administrative stay in November 2025 that prevented the interim final rule from taking effect until further notice.
Dispatchers don’t need to be lawyers to understand the business impact: uncertainty makes brokers and insurers tighten requirements. Tight requirements push some carriers out. These are freight market changes.
California license cancellations became a real capacity event
California is a major freight state. So when California’s CDL program is challenged, the market impact is not theoretical.
FMCSA’s September 2025 annual program review letter about California states that California DMV reported more than 62,000 drivers held an unexpired non-domiciled CLP or CDL as of June 1, 2025, and that about 26% of sampled records failed compliance requirements. That letter described specific issues such as validity periods that exceeded lawful presence documents and transactions deemed noncompliant under federal requirements.
In December 2025, California Department of Motor Vehicles publicly announced it extended the anticipated cancellation date of approximately 17,000 nondomiciled CDLs by 60 days while working with FMCSA to resolve concerns before March 6, 2026. California DMV also noted it ceased issuing nondomiciled CLPs/CDLs after receiving a preliminary determination of non-compliance from FMCSA.
From a dispatch perspective, that’s a real freight market changes event. If thousands of drivers face cancellation timelines or administrative confusion, you should expect disruption in certain markets. Reduced capacity doesn’t lift every lane equally, but it can create pockets where rate optimization improves quickly. When compliance issues remove capacity, spot market rates can jump in specific regions even if national demand feels flat.
Brokers started screening carriers tied to non-domiciled CDLs
This is where dispatching meets sales reality.
FreightWaves reported in November 2025 that Highway released a feature allowing brokers to screen carriers based on whether their primary account owner holds a non-domiciled CDL. In plain English: some brokers can filter carriers out before the rate conversation even starts.
That changes how you run your business. It changes how a truck dispatch service handles carrier onboarding. It changes rate optimization because “access to freight” becomes part of the optimization problem. And it connects to why many carriers left the market: when freight access tightens, the weakest operations fail first.
FMCSA’s interim final rule framework discussed a large affected population of non-domiciled CDL holders (often summarized in the industry as roughly 200,000 non-domiciled CDLs) and aimed to sharply narrow eligibility and state issuance practices. From a pure supply-and-demand angle, forcing out a portion of that labor pool can tighten capacity and lift spot market rates in the lanes where those drivers were active. That is one reason dispatchers expect rate optimization to get easier in certain markets when enforcement tightens. But for carriers with exposure, the tradeoff is real: even if freight rates rise, the carrier may face higher business risk, because you can lose freight access (through broker screening) before any license is officially canceled.
Insurers and insurance advisors signaled tighter underwriting
Insurance responds quickly when liability risk shifts.
Acrisure warned in November 2025 that the interim final rule increases the need for carriers to reevaluate risk and suggested underwriters may demand proof beyond “a state-issued CDL.” Acrisure also described potential premium increases, restricted markets, or higher deductibles when exposure is unclear. FreightWaves reported in 2025 that insurers were likely to tighten their stance on non-domiciled CDLs due to liability exposure.
This matters because why many carriers left the market often comes down to insurance. In a tightening underwriting environment, the carriers with sloppy documentation are the first to get squeezed.
What smart dispatchers do about it
Smart dispatchers treat compliance as a profit tool.
Here is what a truck dispatch service should do to support carriers during these freight market changes:
- Flag exposure early: identify whether the carrier uses non-domiciled CDL drivers and which states issued those credentials.
- Track renewals and “paper cliffs”: treat license and work authorization expirations like critical maintenance dates.
- Build a broker-ready compliance packet: clear driver qualification files and a clean safety story to reduce screening issues.
- Coordinate with insurance agents: show underwriting the steps taken to manage risk.
- Stay strict on quality vs quantity of loads: avoid risky freight when compliance uncertainty is high.
This is still rate optimization. If you can’t book because you got screened out, your rate optimization is zero. If you lose insurance coverage, your rate optimization is zero. And if you ignore quality vs quantity of loads—accepting risky freight with risky compliance—you raise your liability and become part of why many carriers left the market.
Winter execution that keeps rate optimization real
Rates can improve and you can still have a bad month. That usually happens when winter turns small problems into big ones.
Winter is about time risk. Winter is about safe stoppage decisions. Winter is about paperwork. Winter is also where quality vs quantity of loads determines survival.
Winter tightness makes freight market changes feel sudden
C.H. Robinson’s December 2025 update pointed to a sharp load-to-truck ratio spike (9.9-to-1) and noted that seasonal declines in capacity from Thanksgiving into year-end can tighten markets.
This is why dispatchers price time risk. Your route might be clear today and shut tomorrow. If you take a load with a tight appointment and no flexibility, you may lose the whole week. That’s why many carriers left the market: one or two ugly winter weeks can wipe out months of work.
How Dispatch Republic supports drivers during winter volatility
A dispatch company earns its keep in winter. Here’s what we do that directly supports rate optimization and protects quality vs quantity of loads:
Re-booking loads fast. Winter is full of cancellations, reschedules, and missed appointments. If a receiver pushes delivery by 24 hours, we work immediately to recover revenue: negotiate detention pay or layover terms, or re-book the truck if the load falls apart.
Adjusting routes and planning safe parking. We plan the day around HOS and safe parking, not around wishful thinking. When a storm line moves, we advise safe stoppage and communicate early with brokers so delays are documented.
Handling communications with brokers and shippers. Drivers should not spend their 10-hour break making check calls. We handle updates, appointment changes, and broker communication so the driver can focus on safe driving and rest.
Paperwork and compliance during delays. Winter is when detention pay and layover pay become common. But you only get paid if you document. We standardize the driver workflow and submit the claim fast so money doesn’t get lost in back-and-forth.
Advising on safe stoppage. Sometimes parking is the most profitable decision because it prevents a crash, an out-of-service, or a missed appointment that triggers penalties. Safety is part of rate optimization because safety protects the business.
Two real-world scenarios we see every winter
Scenario one: the “good rate, bad receiver” trap.
A solo owner-operator sees a long haul paying above their normal minimum. Because freight market changes are finally swinging upward, the offer looks like the perfect chance to “catch up” in one trip. The catch is hidden in the clock: strict appointments, no nearby parking, and a receiver with a history of slow unloads. A smart dispatcher does not panic-book it. They run rate optimization in plain English: “If you wait five hours, do you still win the day?” If the answer is no, the dispatcher counters with higher pay and clearly written detention pay terms, or they walk away and book a cleaner lane. This is quality vs quantity of loads: protecting the week, not chasing the biggest single number.
Scenario two: the “tight market, slow paperwork” problem.
A two-truck fleet sees spot market rates jump in December. Everyone is busy, so the fleet focuses on quantity. One driver delays sending PODs and lumper receipts until the end of the week. Invoices go out late. Cash flow tightens. Now the fleet starts taking cheap loads for quick money and loses the ability to choose quality vs quantity of loads. This is where a truck dispatch service changes the outcome. A truck dispatch service enforces a simple rule: paperwork within 30 minutes of delivery, every time, no exceptions. That keeps billing fast, keeps fuel money stable, and keeps rate optimization decisions from being driven by panic.
The winter rule that protects profit per day
Our winter rule is simple: if a load has high time risk, it must pay for it.
That is rate optimization. It is also quality vs quantity of loads. It is also the lesson of why many carriers left the market. And it is the most reliable way to survive freight market changes when the weather is in control.
If you’re seeing rates improve and you want to keep more of what you earn, don’t rely on feelings. Build a system.
Dispatch Republic helps owner-operators and small fleets run a cleaner week: we do re-booking, route adjustments, broker and shipper communication, paperwork support, and detention pay follow-up. We help you operate through freight market changes and keep a clear plan on quality vs quantity of loads. If you want a dispatch partner focused on rate optimization—and focused on avoiding the mistakes behind why many carriers left the market—reach out to Dispatch Republic.
If you’re an owner-operator hauling specialized freight, don’t go it alone. Explore Dispatch Republic’s box truck dispatch services and car hauler dispatch services to access top-paying loads and compliance support. Check out our car hauling dispatch services and blog for more tips. Our dispatchers are experts in car hauling loads, flatbed loads, and reefer loads – we can match your truck to the best freight and handle the paperwork. Let us help you keep your rig loaded, safe, and legal.
For a deeper dive into the hotshot hauling business, read our Box Truck vs. Dry Van: Which Is Better for Your Business? and Step Deck vs. Flatbed: Which Is Right for Your Fleet?
Ready to make the most of your trucking business? 🚚💨 Reach out to Dispatch Republic and let our experts help maximize your earnings with tailored reefer dispatch service and dry van dispatch service solutions. We’ll handle the logistics while you keep on truckin’. Contact our truck dispatch service to get started on the road to greater profits and less hassle!
For more detailed guides, check Dispatch Republic’s resources on dispatching and the trucking business. Recent FMCSA Rule Changes for Immigrant CDL Holders if you’re weighing career paths, and Hotshot Dispatch and Compliance: Key Regulations Every Dispatcher Should Know to understand the dispatch side of the business.
If you’re an owner-operator juggling multiple responsibilities, consider partnering with a professional truck dispatch service to take the load off your shoulders—literally. At Dispatch Republic, we specialize in helping carriers run smarter and earn more by expertly managing load boards, negotiating top rates, and handling paperwork for dry vans, reefers, flatbeds, box trucks, step decks, and even hotshots. Our team monitors multiple premium load boards around the clock, ensuring your truck stays loaded with the right freight, at the right rate, on the right lane. Whether you’re scaling up or just getting started, having a dedicated dispatch team in your corner means fewer empty miles, less stress, and more time to focus on driving and growing your business.
Frequently Asked Questions
Watch signals that show tightening capacity before the headlines do. In 2025, those signals included spot benchmark shifts, load-to-truck ratio spikes, and indices showing shipper costs rising faster than shipment volumes. Freight market changes also include compliance events that remove capacity in specific states, such as California’s nondomiciled CDL actions.
Rate optimization is a process, not a one-time negotiation. It includes setting a real minimum, scoring each load using time-based filters, negotiating detention pay and appointment flexibility, and building a lane plan that protects reload options. Good rate optimization also includes fast paperwork, because slow billing forces bad decisions.
Why many carriers left the market comes down to thin margins plus volatility: temporary rate spikes, weak demand signals, high fixed costs, and risk events that drained cash reserves. Reuters covered how 2025 tariff uncertainty produced whiplash that threatened a recovery and made planning difficult. Avoid it by building a cash cushion, refusing freight that steals your time, and treating rate optimization as a weekly system.
Use a time-based score. Quality vs quantity of loads means you choose freight that pays when you include waiting, parking risk, appointments, and reload strength. Quantity means you stay busy but often underpaid. When spot market rates rise because capacity tightens, quality vs quantity of loads becomes easier because bad freight sits longer and brokers often improve it.
TrIt can create freight market changes by removing usable capacity or increasing the perceived risk of using certain carriers. Federal action in 2025 targeted non-domiciled CDLs, and California publicly confirmed its timeline for canceling about 17,000 nondomiciled CDLs while working with FMCSA. Brokers also gained tools to screen carriers tied to non-domiciled CDLs, which can shrink the pool of carriers able to book certain freight. A smaller pool can lift spot market rates in specific lanes, even if national demand is not booming.
A dispatch company helps by getting detention pay terms in writing, documenting arrival/departure times, and following up with brokers instead of letting the claim die. During freight market changes, delays are more common due to weather and tighter docks, so the dispatcher’s paperwork habits directly protect the carrier’s net.
Ready to Take Your Trucking Career to the Next Level?
Whether you’re an owner-operator, a company driver, or a carrier company in need of truck dispatch services, Dispatch Republic is here to help. Our team of experienced truck dispatchers offers affordable, professional truck dispatch solutions designed to save you time, increase your earnings, and make your business more efficient.
Thinking about outsourcing your truck dispatching? Contact Dispatch Republic today and move smarter, not harder.
Found our Blog useful? Spread the word:
Check our latest posts:
Contact us today to see how our team can support your trucking business.
